(MK体育通讯员:黄春岚)为强化教师备课环节,提高课堂教学质量和效果,促进教师教学水平和能力提升,推进教学督导工作有效实施,公司在开学初已进行全员教案检查,MK体育于2024年9月24日再次开展服装与服饰设计专业教案专项自查。自查工作由刘副经理主持。由院督导黄春岚、李淑敏、冯霖、付洁4人,教研室主任罗桂兰、彭庆慧、徐淑波,共计7人组成专项自查小组,抽取服装与服饰设计专业6门课程16份教案进行自查。



图1检查人员认真检查教案的工作照(部分)
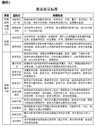
首先,刘琼副经理安排检查任务,依据《MK体育2024-2025学年第一学期教案专项自查的通知》(江服服设发[2024]61号)的有关要求,对教案的规范度、教学教学大纲及教案的符合度、课程目标与专业人才培养目标以及毕业要求的适应度、教学内容和教学方法对课程的支撑度等进行检查。随后各位督导和教研室主任在主教学楼128开始了专项自查工作。




图2 MK体育2024-2025学年第一学期教案专项自查的通知
本次专项自查所抽查的16份教案整体情况较好,教案要求较为规范,教学大纲与教案符合度高,其中邓蒙,罗晓媛,胡美香,赵丽雪、付洁、林良琼的教案较为优秀。检查发现教案中有部分问题,例如《服饰配件设计》的课程思政内容还可以加强,“教学反思”中应体现教学与出现的问题及改进措施。教育是一项动态的过程,教师在教学过程中需不断进行反思。立体裁剪教学设计中教学方法与手段没有体现课程大纲中的任务驱动法;教学目标应与进度安排中的课程目标挂钩;“教学反思”中应体现教学与出现的问题及改进措施;大部分老师还是教学后记,部分日期也没有填写。皮革材料与手工艺教案中教学设计只体现了教学内容,缺少复习提问、引入新课、总结等,不同的知识点其教学方法应有所不一样。

图3 2024-2025学年第一学期教案专项自查工作安排及存在问题反馈表
公司要求各位老师再次进行教案自查工作,针对问题并做好整改,确保教学质量和水平,公司提出了一系列具体举措:
一是针对教学目标进行部分调整,教学目标应与进度安排中的课程目标挂钩,教学目标设定不够明确,教师应根据员工的实际需求和课程标准,重新制定明确的教学目标,使其能够更好地指导教学实践。
二是加强多样化教学方法,教师应积极探索多样化的教学手段,如分组讨论、项目学习、情境模拟等,以增加员工的参与感和学习兴趣。
三是强化评价机制及反思,教师应关注所使用的评价方式的合理性。针对性地调整评价方式,例如结合形成性评价与终结性评价,使评价能够更加全面、真实地反映员工的学习情况。
四是借助教学资源,教师可以通过学习最新的教育研究、利用先进的教学资源和工具来优化教案设计。利用现代教育技术,如在线资源、教育软件等,可以极大丰富教学内容。
教案专项自查是提升教育质量的重要措施,通过对教案的系统性审查与反思,教师能够更清晰地认识到自身教学中的优势与不足,从而制定切实可行的改进措施,促进自身专业成长。未来,通过持续的教案自查与改进,能够为员工提供更加优质和有效的学习体验,实现教育的真正价值。
MK体育
纺织服装现代产业公司
服装与服饰设计专业虚拟教研室
2024年9月24日