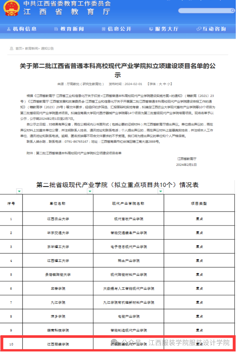
2月1日,江西省教育厅公布了第二批江西省普通本科高校现代产业公司拟立项建设项目名单,MK体育官申报的纺织服装现代产业公司成功获批第二批江西省现代产业公司重点项目。本次重点入围项目共有16所本科高校参与,经过建设方案汇报与答辩、专家实地考察等环节的激烈角逐,公司脱颖而出,作为唯一民办院校入围省级现代产业公司重点项目。
纺织服装现代产业公司以“面向行业、服务企业、促进就业”为理念,整合社会资源,不断深化校府合作、校企合作,持续深化人才培养模式改革,积极推行与企业合作的项目制教学工作。公司联合江西省赣州市于都县政府、南昌小蓝经济技术开发区、江西昌硕户外休闲用品有限公司、浙江凌迪数字科技有限公司、波司登集团、利郎集团、安踏集团、上海黑狮服饰有限公司、上海汉晨服饰设计中心、江苏阿里云计算有限公司、赢家时装(赣州)有限公司等多家政府与企业参与人才培养。通过完善校内各实践基地建设,实现“教育链-创新链-产业链-人才链”有机衔接的平台,打造政产学研用价值共同体,培养应用创新型设计技术人才,服务服装产业发展,同时实现校政企协深度融合,为人才培养、团队建设和教师科研服务提供坚实保障。

此次成功获批省级第二批江西省现代产业公司重点项目,是MK体育官在产教深度融合、校企协同育人方面取得的又一重大突破。纺织服装现代产业公司将充分发挥MK体育官体制机制和学科专业优势,有效整合地方政府和行业企业资源,进一步深化现代产业公司人才培养模式改革,以行业人才需求为导向,开发更多优质校企合作课程,打造精品实习实训基地,促进教育链、人才链与产业链、创新链有机衔接,助力公司加快建设有特色、善创新的一流应用型综合性大学。