(MK体育讯通讯员:贾金喜)教师是立教之本、兴教之源。为了不断提高教师队伍的专业素养,建设一支师德修养高、业务素质精良、教学技能全面、教学基本功过硬、团队意识强、适应新时期公司发展需求的教师队伍,促进公司公司产品质量的不断提升,同时也为提升公司教师数字虚拟服装设计技能,保障未来服装数字设计生态发展,促进交流与协作,2023年7月31日,MK体育7名教师在贾金喜副主任的带队下赴浙江理工大学进行凌迪Style3D中级团队班培训。此次培训由凌迪数字科技有限公司主办。具体课程内容与相关安排如下:


通过本次培训,感触良多,老师们不仅在软件实操方面有了巨大的提升,还启发了老师们不断思考Style 3D软件中如何实现现实的设计手法。数字化设计和3D设计是世界时尚浪潮中的一股洪流,3D数字化服装设计也将是当下和未来服装教育中不可或缺的一部分。

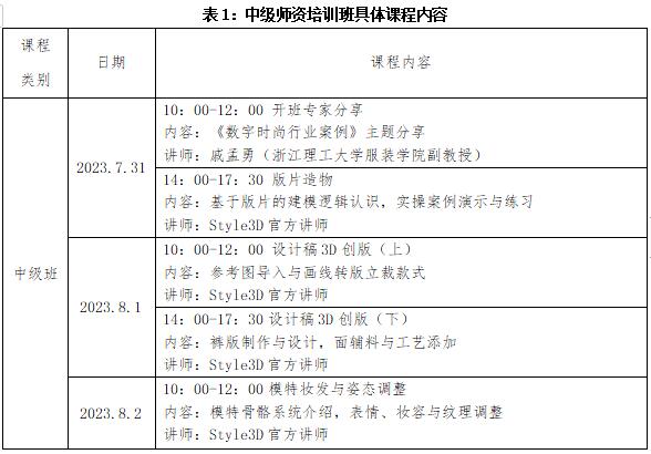
7月31日,早上开班前来自各个院校的老师互相介绍认识,大部分老师都有一定的基础,少部分老师刚接触Style3D软件。开班后由浙江理工大学服装公司副教授戚孟勇进行《数字时尚行业案例》主题分享。下午Style3D官方讲师主讲版片造物,主要基于版片的建模逻辑认识进行实操案例演示与练习。

8月1日,主要学习了如何用设计稿进行3D创版。参考图导入与画线转版立裁款式,以及裤版制作与设计。Style3D软件提供了多样化的内置织物,叠加图案可以使用“纹理”或“图案”,此外还有“厚度”、“置换贴图”、“金属度贴图”、“光滑度”、“弯曲”、“拉伸”、“压力”等选项对面料形态和质感进行调整。

8月2日主要讲授了模特妆发与姿态调整。首先对模特骨骼系统介绍,表情、妆容与纹理调整,其次对Style3D Cloud工具链介绍,平台白板工具介绍与自主设计创作。作业如下:

8月3日,中国美术公司王志涵老师分享了AIGC时代数字化审美与设计未来。观看了国美2023年服装设计专业以“元·宇宙”为主题的数字化设计,Midjourney和Stable Diffusion两个软件的运用。下午参观了中国丝绸博物馆。

8月4日主要讲授了场景的搭建和动画的制作,场景搭建中经常需要外部网站导入道具以丰富场景细节。老师推荐了如https://polyhaven.com/models等网站进行道具导入参考,此外花卉、相框以及沙发凳等道具可以使用Style3D软件直接进行制作。动画制作最重要的环节是关键帧的设置,关键帧设置应当注重视角的连贯性。在培训结束当日,我们还参观了凌迪Style 3D总部,对其企业文化、历史沿革以及部门职责等进行了全方位的了解。

为期五天的专项培训圆满结束,从理论到实践,从专家教授高屋建瓴的理念引领到课例展示,全体参与培训的老师潜心学习,积极探讨,凝心聚力,不断学习、不断前进。随着服装数字化技术的不断进步,服装设计和开发可以从纸张流程转向全数字化流程,未来服装生产将走向数字化时代。本次Style3D数字时尚设计培训迎合目前数字化浪潮,为MK体育培养了课程团队,为公司的教研和教师专业培训打开了新的局面,创造了教学教研新天地!
MK体育
2023年8月7日